#1 ๊ฐ์
App Module ์์ ์ฝ๋๋ฅผ ๋ถ์ฐํด, ์ฌ๋ฌ ๊ฐ์ Library Module์ ๋๋ ๋ด์๋ค.
#2 ๊ฐ์ ํ ํฌ์ธํธ
#2-1 WhatใWhy
[Android] Module ๊ตฌ์กฐ
#1 Module?#1-1 Whatํ๋์ build.gradle์ ์ข ์๋ ์ฝ๋์ ๋ฒ์= ๋น๋์ ์ต์ ๋จ์= ๋ผ์ด๋ธ๋ฌ๋ฆฌ์ ์ต์ ๋จ์์๋๋ก์ด๋ ์ฑ์ Gradle๋ก ๋น๋๋๊ณ , ๊ทธ ๋น๋์ ๋ช ์ธ๋ build.gradle์ ์ ํ๋ค. ๋ชจ๋์ด build.gradle ํ
kenel.tistory.com
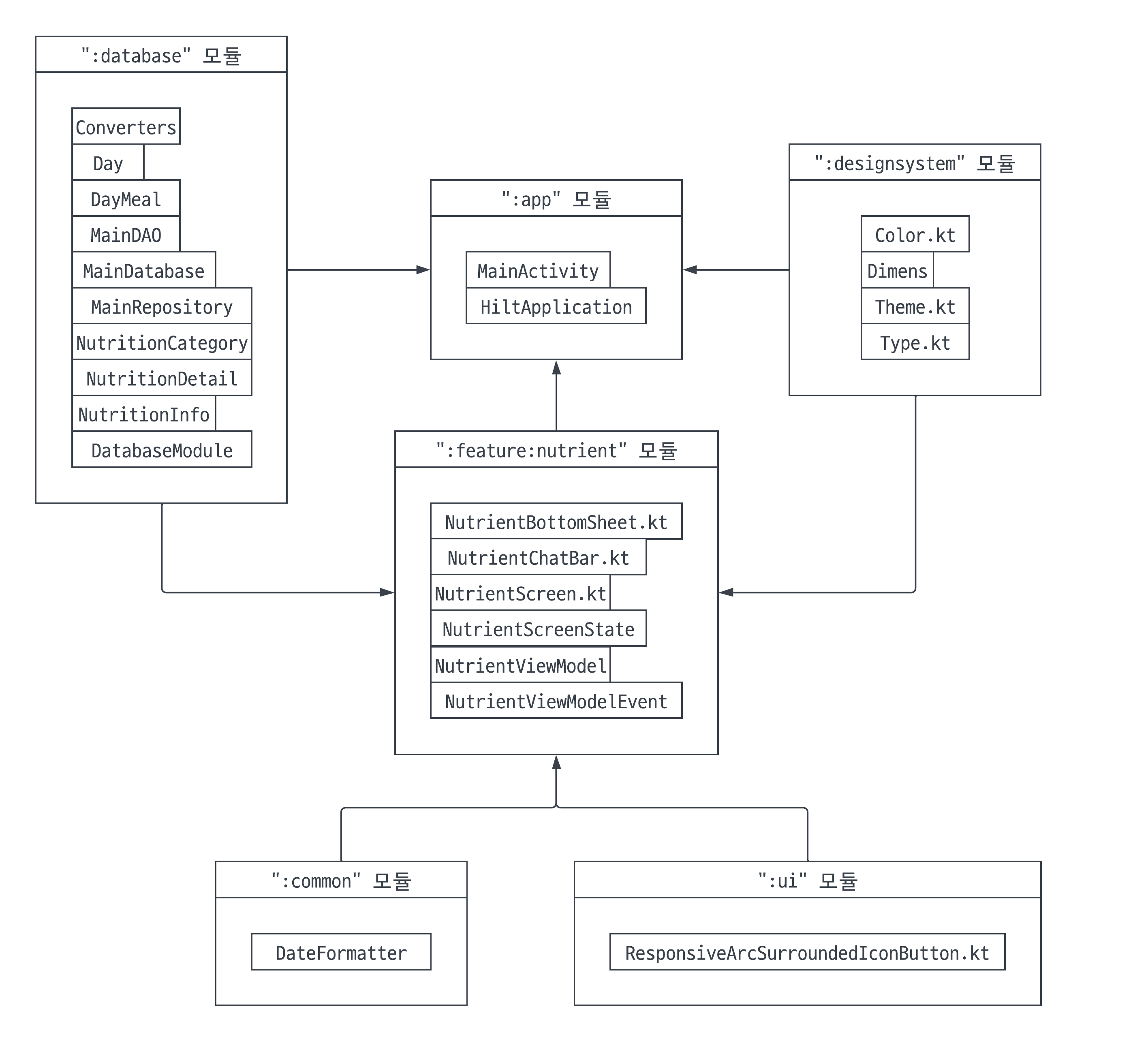
#2-2 How (๋์๋)

๋ชจ๋์ ์ด๋ฆ, ๊ทธ๋ฆฌ๊ณ ๋ชจ๋ ์์ ํด๋์ค ๋๋ ํ์ผ์ ํํํ๋ค. ๋ชจ๋๋ผ๋ฆฌ๋ ์์กด์ฑ ๊ทธ๋ํ์ ๋ฐฉํฅ์ ๋ฐ๋ผ ํ์ดํ๋ก ์ฐ๊ฒฐํ๋ค. ๋ชจ๋์ ์ด๋ฆ์ Now in Android ํ๋ก์ ํธ์ ๋ชจ๋ ๋ช ์ ์ฐธ๊ณ ํ๋ค.
๋ด๊ฐ ๋ด๋ ๊น๋ํ ๊ตฌ์กฐ๋ ์๋๋ค. ํ์ ๋ณด๊ฐํ๊ฒ ๋ค.
#3 ์์ค ์ฝ๋
#3-1 ์ด ๊ฒ์๊ธ ์์ ์ Commit
GitHub - Kanmanemone/nutri-capture-new
Contribute to Kanmanemone/nutri-capture-new development by creating an account on GitHub.
github.com
#3-2 ๋ณธ ํ๋ก์ ํธ์ ๊ฐ์ฅ ์ต์ Commit
GitHub - Kanmanemone/nutri-capture-new
Contribute to Kanmanemone/nutri-capture-new development by creating an account on GitHub.
github.com
'๊ฐ๋ฐ ์ผ์ง ๐ป > Swemo' ์นดํ ๊ณ ๋ฆฌ์ ๋ค๋ฅธ ๊ธ
| Nutri Capture - ContentWithSwipeableBottomSheet() ๋์ (0) | 2025.10.31 |
|---|---|
| Nutri Capture - Entry point๋ฅผ Now in Android ์คํ์ผ๋ก ๋ณ๊ฒฝ (0) | 2025.10.31 |
| Nutri Capture - ๋ฒ์ ์นดํ๋ก๊ทธ๋ก ์์ ์ ํ (0) | 2025.10.31 |
| Nutri Capture - NutrientBottomSheet ๋ถ๋ถ ๊ตฌํ (0) | 2025.03.26 |
| Nutri Capture - NutritionInfo (๋ฐ์ดํฐ๋ฒ ์ด์ค ๋ชจ๋ธ) ๋ฆฌํฉํ ๋ง (0) | 2025.03.26 |