#1 알고리즘
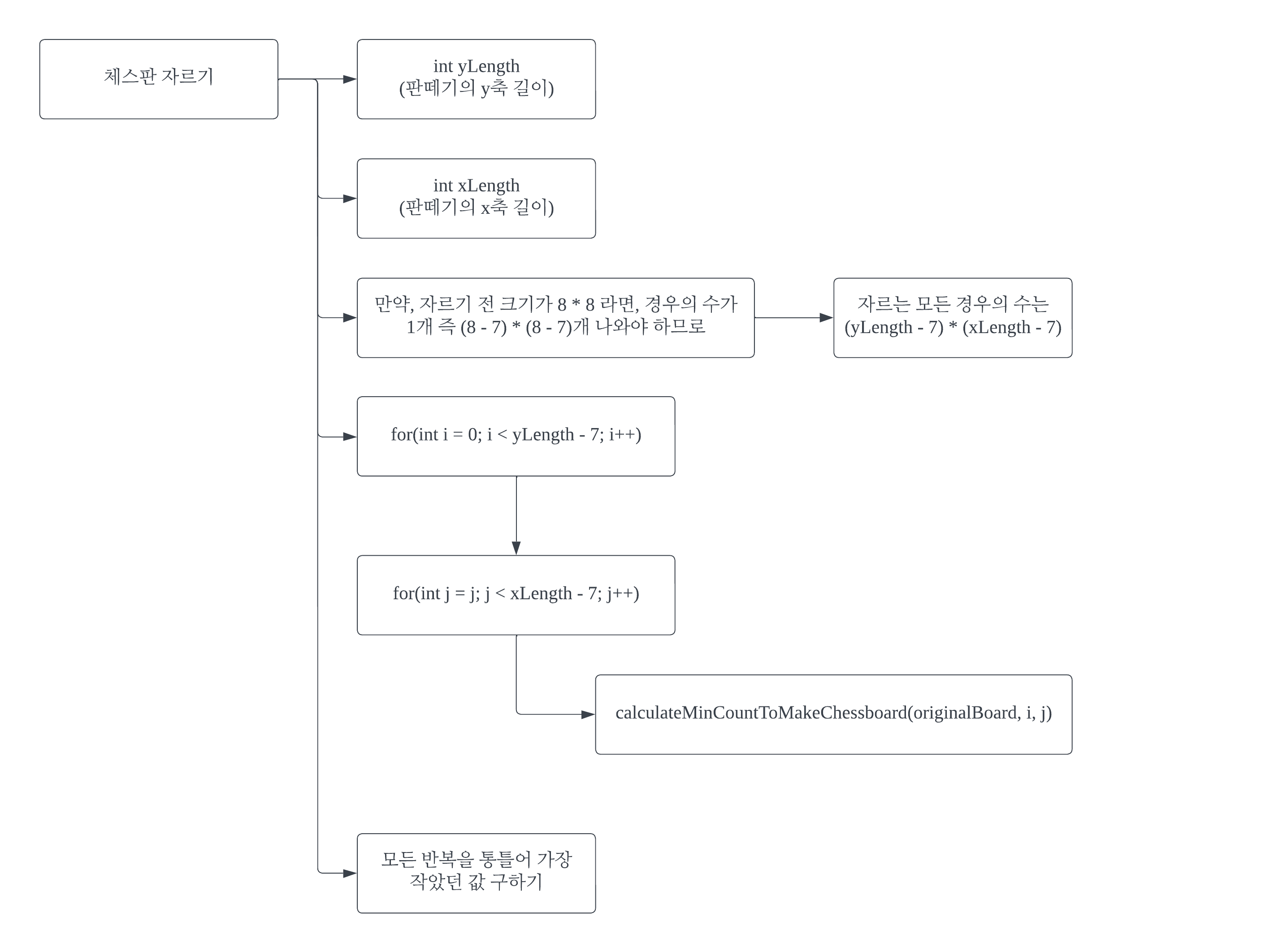
#1-1

#1-2

0-based indexing 및 1-based indexing에 대한 개념
#1-3

#1-4

#2 코드
#2-1 자바
import java.util.Scanner;
public class Main {
public static void main(String[] args) {
Scanner sc = new Scanner(System.in);
int yLength = sc.nextInt();
int xLength = sc.nextInt();
sc.nextLine(); // 입력 버퍼의 첫째 줄 비워내기
// 자르기 전 원본 판떼기 2차원 배열로 만들기
char[][] originalBoard = new char[yLength][xLength];
for(int i = 0; i < yLength; i++) {
String row = sc.nextLine();
for(int j=0; j < xLength; j++) {
originalBoard[i][j] = row.charAt(j);
}
}
sc.close();
int minCount = -1;
// 체스판을 자르는 모든 경우의 수에 대해 calculateMinCountToMakeChessboard() 수행
for(int i = 0; i < yLength - 7; i++) {
for(int j = 0; j < xLength - 7; j++) {
int currentCount = calculateMinCountToMakeChessboard(originalBoard, i, j);
if(minCount == -1) {
minCount = currentCount;
} else {
minCount = (minCount < currentCount) ? minCount : currentCount;
}
}
}
System.out.println(Integer.toString(minCount));
}
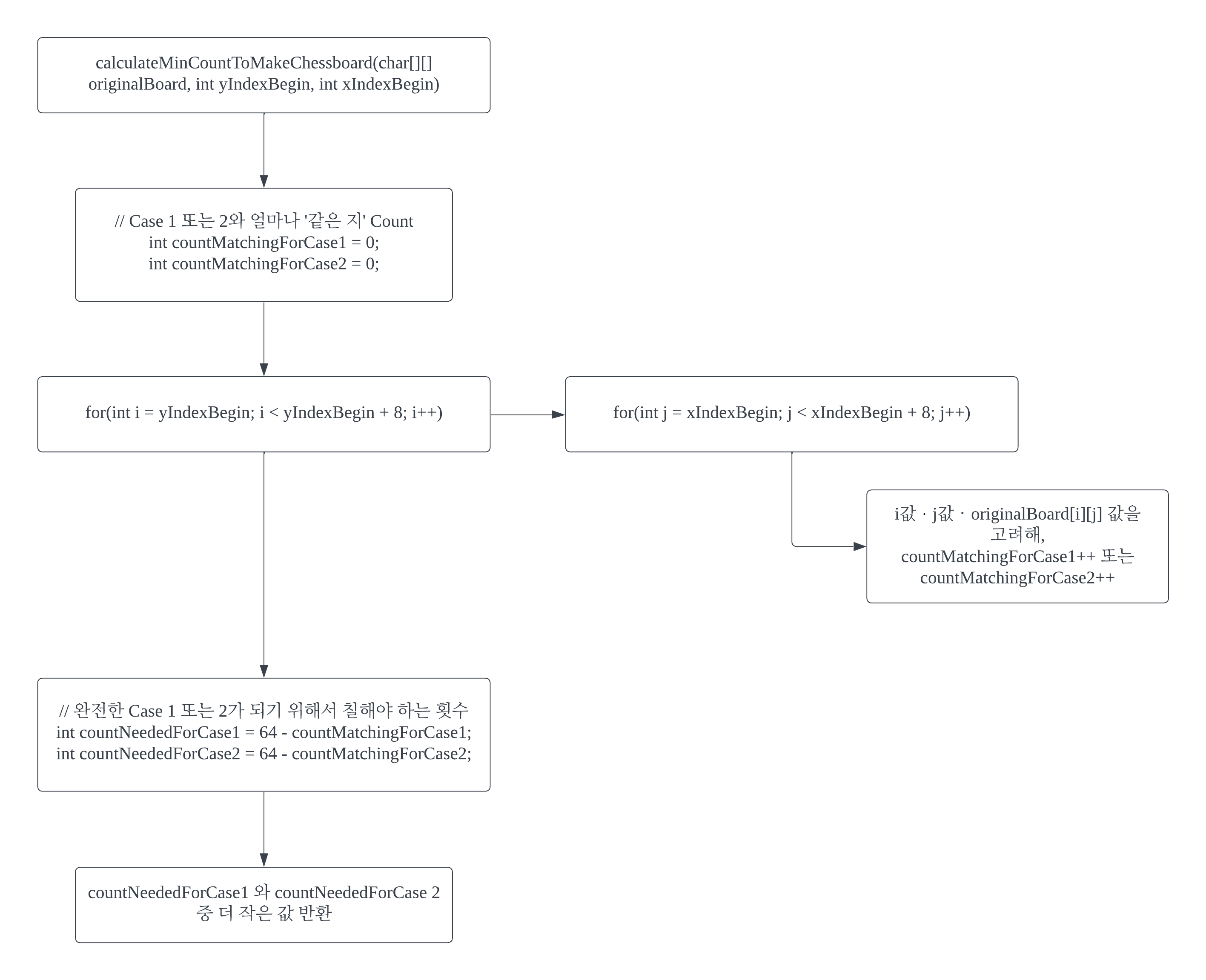
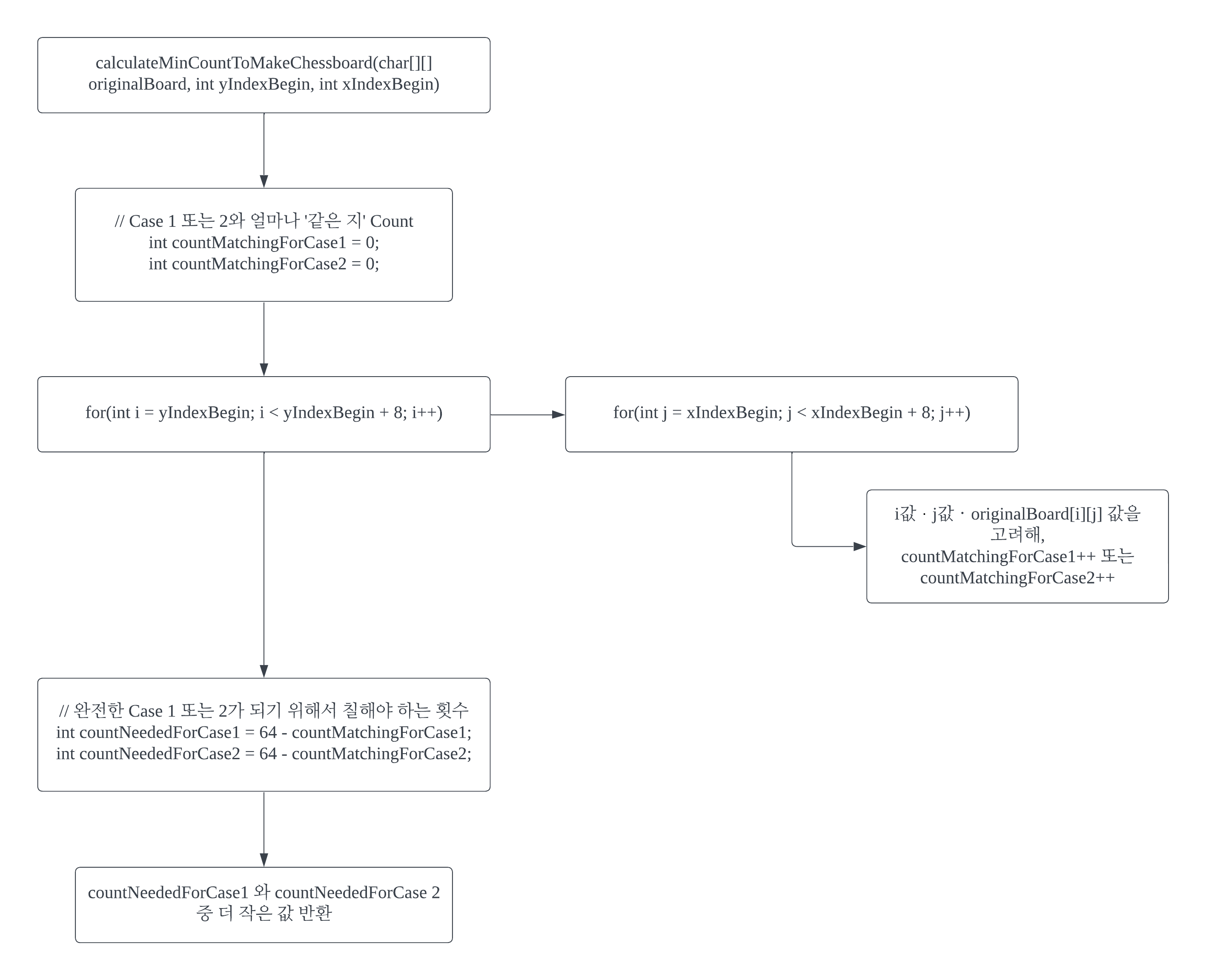
public static int calculateMinCountToMakeChessboard(char[][] originalBoard, int yIndexBegin, int xIndexBegin) {
/*
* 맨 왼쪽이면서 맨 위쪽인 칸이
* 'W'인 경우를 Case1,
* 'B'인 경우를 Case2 로 명명한다
*/
// Case 1 또는 2와 비교해서, 같은 칸을 몇 개 가지고 있는 지 Count
int countMatchingForCase1 = 0;
int countMatchingForCase2 = 0;
for(int i = yIndexBegin; i < yIndexBegin + 8; i++) {
for(int j = xIndexBegin; j < xIndexBegin + 8; j++) {
// 홀수 행 홀수 열
if(i % 2 == 0 && j % 2 == 0) {
if(originalBoard[i][j] == 'W') {countMatchingForCase1++;} else {countMatchingForCase2++;}
// 홀수 행 짝수 열
} else if (i % 2 == 0 && j % 2 == 1) {
if (originalBoard[i][j] == 'B') {countMatchingForCase1++;} else {countMatchingForCase2++;}
// 짝수 행 홀수 열
} else if(i % 2 == 1 && j % 2 == 0) {
if (originalBoard[i][j] == 'B') {countMatchingForCase1++;} else {countMatchingForCase2++;}
// 짝수 행 짝수 열
} else { // (i % 2 == 1 && j % 2 == 1)
if (originalBoard[i][j] == 'W') {countMatchingForCase1++;} else {countMatchingForCase2++;}
}
}
}
// 완전한 Case 1 또는 2가 되기 위해서 칠해야 하는 횟수
int countNeededForCase1 = 64 - countMatchingForCase1;
int countNeededForCase2 = 64 - countMatchingForCase2;
return (countNeededForCase1 < countNeededForCase2) ? countNeededForCase1 : countNeededForCase2;
}
}
#2-2 코틀린
fun main() {
val testCase = readLine()!!.trim()
val testCaseValues = testCase.split(" ")
val yLength = testCaseValues[0].toInt()
val xLength = testCaseValues[1].toInt()
/*
* ''은 문자(Char)가 아니라 문자열(String)이다. Char 변수는 문자 하나를 저장하는 데이터 타입이기 때문이다.
* 따라서 ''가 아니라 ' '와 같이 공백 문자를 표현해야 한다.
* 자바 코드에서처럼 null로 초기화하지 않는 이유는, nullable Char 타입(Char?)을 쓰기 싫기 때문이다.
*/
var originalBoard : Array<Array<Char>> = Array(yLength) {Array(xLength) {' '}}
for(i : Int in 0..yLength - 1) {
val row = readLine()!!
for(j : Int in 0..xLength - 1) {
originalBoard[i][j] = row.get(j)
}
}
var minCount = -1
for(i : Int in 0..yLength - 8) {
for(j : Int in 0..xLength - 8) {
val currentCount = calculateMinCountToMakeChessboard(originalBoard, i, j)
if(minCount == -1) {
minCount = currentCount
} else {
minCount = if(minCount < currentCount) {minCount} else {currentCount}
}
}
}
println(minCount.toString())
}
fun calculateMinCountToMakeChessboard(originalBoard : Array<Array <Char>>, yIndexBegin : Int, xIndexBegin : Int) : Int {
var countMatchingForCase1 = 0
var countMatchingForCase2 = 0
for(i : Int in yIndexBegin..yIndexBegin + 7) {
for(j : Int in xIndexBegin..xIndexBegin + 7) {
// 홀수 행 홀수 열 (in 0-based indexing)
if(i % 2 == 0 && j % 2 == 0) {
if(originalBoard[i][j] == 'W') {countMatchingForCase1++} else {countMatchingForCase2++}
// 홀수 행 짝수 열
} else if(i % 2 == 0 && j % 2 == 1) {
if(originalBoard[i][j] == 'B') {countMatchingForCase1++} else {countMatchingForCase2++}
// 짝수 행 홀수 열
} else if(i % 2 == 1 && j % 2 == 0) {
if(originalBoard[i][j] == 'B') {countMatchingForCase1++} else {countMatchingForCase2++}
// 짝수 행 짝수 열
} else { // i % 2 == 1 && j % 2 == 1
if(originalBoard[i][j] == 'W') {countMatchingForCase1++} else {countMatchingForCase2++}
}
}
}
val countNeededForCase1 = 64 - countMatchingForCase1
val countNeededForCase2 = 64 - countMatchingForCase2
return if(countNeededForCase1 < countNeededForCase2) {countNeededForCase1} else {countNeededForCase2}
}'문제 풀이 ✏️ > 기타' 카테고리의 다른 글
| [백준] 2231 (분해합) (0) | 2023.11.09 |
|---|---|
| [백준] 1978 (소수 찾기) (0) | 2023.11.08 |
| [백준] 1436 (영화감독 숌) (0) | 2023.11.03 |
| [백준] 1157 (단어 공부) (0) | 2023.10.31 |
| [백준] 1002 (터렛) (0) | 2023.10.25 |