#1 ์๊ณ ๋ฆฌ์ฆ
#1-1 ์ธ๋ฑ์ฑ์ ๋ ์ข ๋ฅ

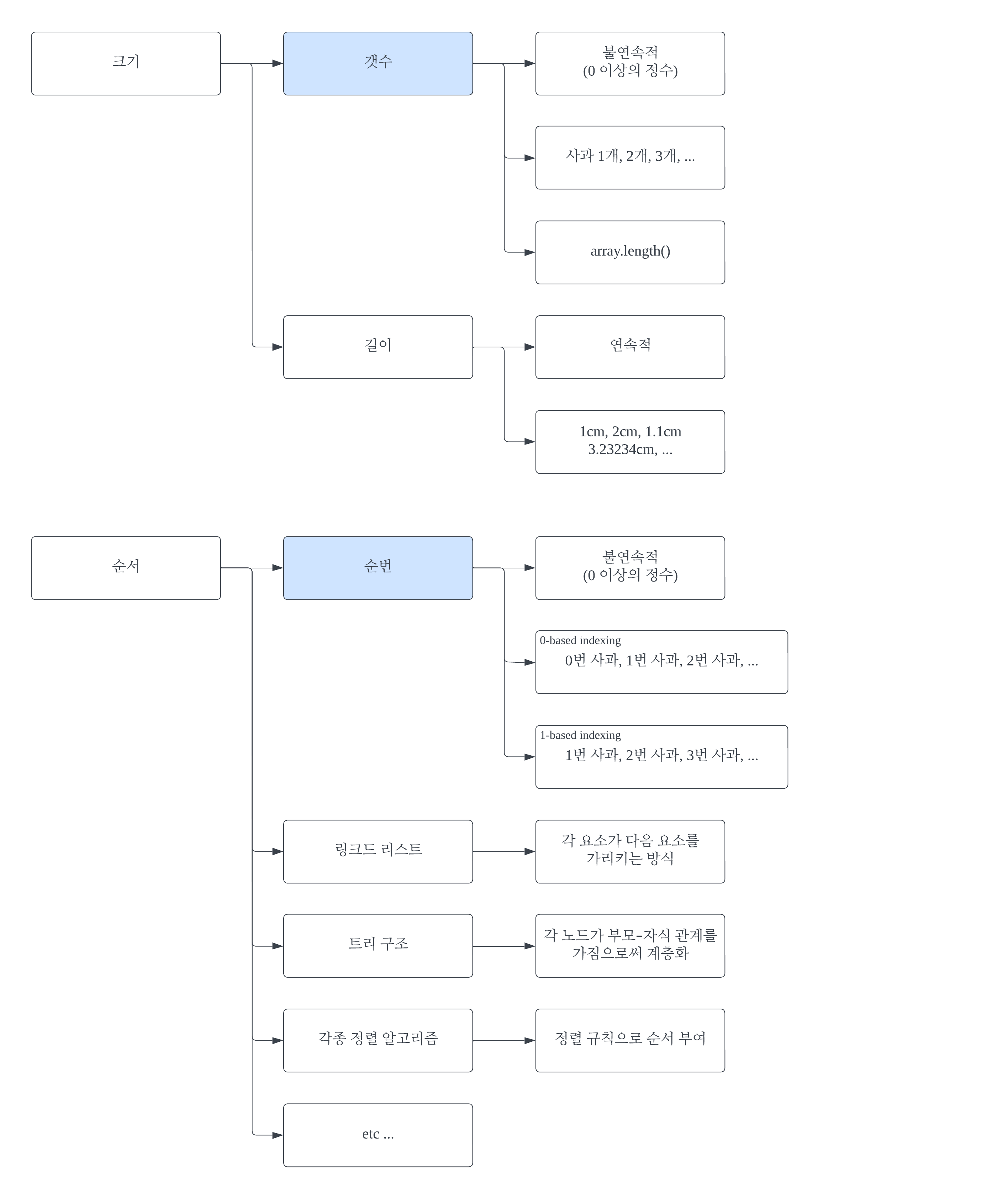
#1-2 ํฌ๊ธฐ์ ๊ฐฏ์, ์์์ ์๋ฒ

์๋ฐ์์, ๋ฐฐ์ด์ ์ ์ธํ ๋๋ '๊ฐฏ์'๋ฅผ ์ด์ฉํ๋ค. ๋ค์ ์๋ฐ ์ฝ๋๋ฅผ ๋ณด์. ์๋ฐ๋ 0-based indexing์ ์ฌ์ฉํ๋ค.
int[] array = new int[5]; // 5๋ 0-based index์ ์ต๋๊ฐ ํน์ 1-based index์ ์ต๋๊ฐ๋ ์๋ ๊ทธ์ '๊ฐฏ์'๋ค
array[2] = 789; // 2๋ '์๋ฒ'์ด๋ค.
๋ฐฐ์ด์ ์ ์ธํ ๋ [ ] ์๋ฆฌ์ ๋ค์ด๊ฐ๋ ์ซ์๋ '๊ฐฏ์'๋ฅผ ์๋ฏธํ๋ค. ๋ฐฐ์ด์ ์ ๊ทผํ ๋ ์ฐ๋ [ ] ์์ ๋ค์ด๊ฐ๋ ์ซ์๊ฐ '์๋ฒ'์ธ ๊ฒ๊ณผ ๋ฌ๋ฆฌ ๋ง์ด๋ค. ์ด๋ฅผ ๊ตฌ๋ถํ์ง ๋ชปํ๋ฉด, "0-based indexing์ ์ฐ๋ ์ธ์ด์ผ์ง๋ผ๋ ์ ์ธํ ๋๋งํผ์ 1-based indexing์ ์ฐ๋?" ์ ๊ฐ์ ์คํด๊ฐ ์๊ธด๋ค.
#1-3 ์๋ฒ๊ณผ ๊ฐฏ์์ ํผ์ฉ
'์๋ฒ' ๊ณผ '๊ฐฏ์'๋ ์๋ก ๋ค๋ฅธ ๊ฐ๋ ์ด์ง๋ง, ์์ ๋ฒ์๊ฐ 0 ์ด์์ ์ ์๋ก ๋๊ฐ๋ค. ๋, ๋ฐฐ์ด์์ ์๋ฒ(index)์ ์ต๋๊ฐ์ ๊ฐฏ์(length)๋ณด๋ค 1๋งํผ ์๊ฑฐ๋ (0-based indexing), ๊ฐฏ์์ ๊ฐ๋ค๋ (1-based indexing) ๋ ผ๋ฆฌ์ ์ธ ์กฐ๊ฑด์ด ์๊ธฐ ๋๋ฌธ์ ๋ค์๊ณผ ๊ฐ์ ์ฝ๋๋ฅผ ์ธ ์ ์๋ค.
for(int index = 0; index < array.length(); index++) {
// ...
}
#2 ์์ฝ
'์๋ฒ'๊ณผ '๊ฐฏ์'๋ ์๋ก ๋ค๋ฅธ ๊ฐ๋ ์ด๋ค. ํ์ง๋ง, ์์ ๋ฒ์๊ฐ ์๋ก ๊ฐ๋ค. ๋ฐ๋ผ์, ๋ ผ๋ฆฌ์ ์ธ ์กฐ๊ฑด๋ง ์ถฉ์กฑํ๋ค๋ฉด ์์ด์ ๊ฐ์ด ์ธ ์ ์๋ค.
'๊นจ์ ๊ฐ๋ ๐ > ์๊ณ ๋ฆฌ์ฆ' ์นดํ ๊ณ ๋ฆฌ์ ๋ค๋ฅธ ๊ธ
| ์ ๋ ฌ - ๋ณํฉ ์ ๋ ฌ (Merge Sort) (2) | 2023.11.14 |
|---|---|
| ์ ๋ ฌ - ๋ฒ๋ธ ์ ๋ ฌ (Bubble Sort) (0) | 2023.11.13 |
| ์ค๋ณต๋ ์์ ๊ฐ์ด ์๋ ๊ฒฝ์ฐ์ ์ด์ง ํ์ (Binary Search) (0) | 2023.11.07 |
| ์ด์ง ํ์ (Binary search) (0) | 2023.11.06 |
| ์ ๋ ฌ - ์ ํ ์ ๋ ฌ (Selection Sort) (0) | 2023.11.02 |