#1 ๋ค์ด๊ฐ๋ฉฐ
์์ฌ์๊ฒ ์ผ์์ ์ผ๋ก ๋ณด๋ด๋ ๋ฉ์ผ์ ์ผ๋ง๋ ์๊ฐ์ ๋ค์ด๋๊ฐ? ๋น์ ์ด ์๋ฒฝ์ฃผ์์๋ผ๋ฉด ๋ง์ถค๋ฒ์ด ํ๋ฆฌ์ง ์์๋์ง, ํํ์ด ์ด์ํ์ง ์๋์ง ์ฌ๋ฌ ๋ฒ ์ฝ๊ณ ๋ ์ฝ์ ๊ฒ์ด๋ค. ํ์ง๋ง ์์ฌ๋ ๊ทธ ๋ฉ์ผ์ ์ฝ๋ ๋ฐ 5์ด ์ด์ ํ ์ ํ์ง ์๋๋ค. ์๋ฒฝ์ฃผ์๋ฅผ ๋ฒ์ด๋์ง ๋ชปํ๋ ๊ฐ์ฅ ๊ฐ๋ ฅํ ์ด์ ๋ '์์น' ๋๋ฌธ์ด๋ค. ์งํค์ง ์์๋ ์๋ฌด๋ ์ ๊ฒฝ ์ฐ์ง ์๊ณ , ์๋ฌด ์ผ๋ ์ผ์ด๋์ง ์์ ๋ณธ์ธ๋ง์ ์์น๋ค์ด ์ค์ค๋ก๋ฅผ ์ญ์๋งค๋๋ก ๋ฐฉ์นํ๋ค.
๊ถ์ง์ ๋ชฐ๋ฆฐ ๊ฒ ๊ฐ์ ๊ธฐ๋ถ์ด ๋ ๋ค๋ฉด, ์ด๋ฏธ ์
์ ์์ ์ ๋๋ก ์ฌ๋ฌ ๊ฐ์ ์ ์๋ฅผ ๋๋ฆฌ๊ณ ์๋๋ฐ ์ธ์์ด ์๊พธ๋ง ๋น์ ์๊ฒ ์ ์๋ฅผ ๋์ง๊ณ ๋ ๋์ง๋ ๊ฒ ๊ฐ๋ค๋ฉด, ์จ๊ฐ ๋ง์ผ์ ์ฌํ์ ๋๋นํ๊ธฐ ์ํด ์ฌ๋ฌ ๊ฐ์ ์๋๋ฆฌ์ค๋ฅผ ์ฐ๊ณ ์๋ค๋ฉด, ๋น์ ์ ์๋ฒฝ์ฃผ์์ ํ๋๋ฆฌ๊ณ ์๋ ๊ฒ์ผ ์ ์๋ค.
#2 ์ฑ ์์ฝ
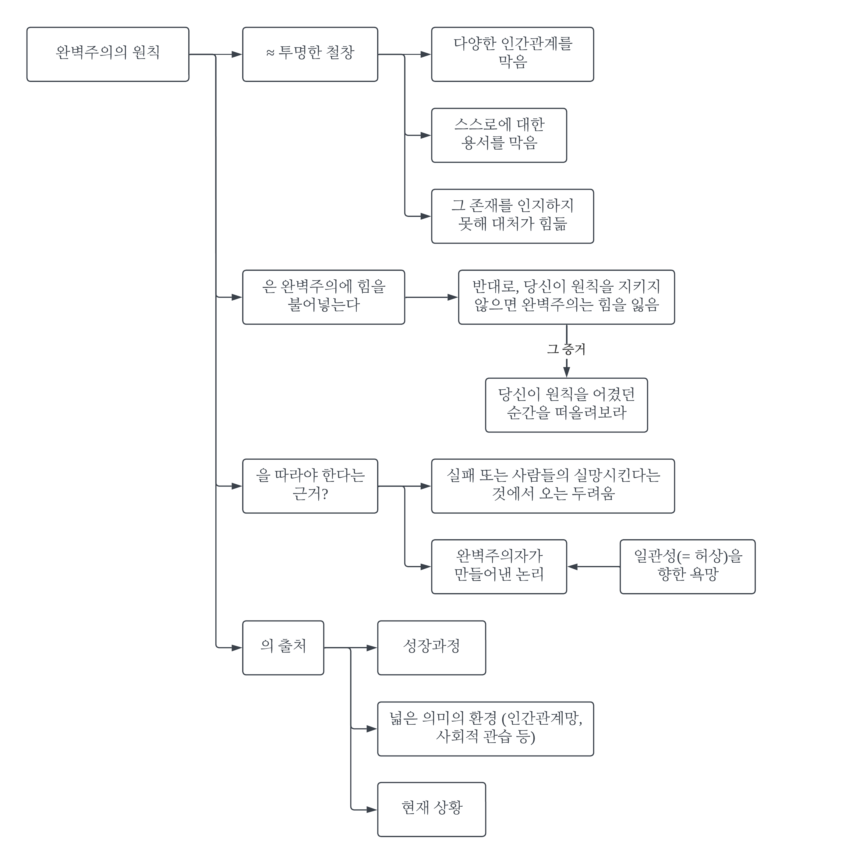
#2-1 ๊ฑฑ์ ๊ณผ ์์น
๋๊ตฐ๊ฐ์๊ฒ "๊ฑฑ์ ๊ทธ๋งํด"๋ผ๊ณ ๋งํ๋ ๊ฒ์ "์ค์๋ฅผ ๋๋ฌด ์ค๋ ํ์ง ๋ง"๋ผ๊ณ ๋งํ๋ ๊ฒ๊ณผ ๊ทผ๋ณธ์ ์ผ๋ก ๋ค๋ฅด๋ค. ๊ฑฑ์ ์ ๊ทธ๋งํ๋ผ๊ณ ๋งํ๋ ๊ฒ์ ๊ฑฐ์ ํ๋์์ ๋ด๋ฆฌ๋ ๋น๋ฅผ ๋ฉ์ถ๋ผ๊ณ ํ๋ ๊ฒ๊ณผ ๊ฐ๋ค. ๊ฑฑ์ ์ ์์ ํ ๋น์ ์ ํต์ ๊ถ ๋ฐ์ ์๊ธฐ ๋๋ฌธ์ด๋ค.
๊ทธ๋ฐ ๊ฑฑ์ ์ ๋น์ ์ด ๊ณผ์ ๋ฐ์ํ๋ ์ด์ ๋ ๊ทธ ์๊ฐ๋ค์ ์ง์งํ๊ฒ ๋ฐ์๋ค์ด๊ธฐ ๋๋ฌธ์ด๋ค. ๋น์ฐํ ๊ทธ๋ด ์๋ฐ์ ์๋ค. ๋จธ๋ฆฟ์์์ ๋ค๋ ค์ค๋ ๋ชฉ์๋ฆฌ๋ ๋์ฒด๋ก ์์กด๊ณผ ๊ฑด๊ฐ์ ์งํค๊ธฐ ์ํ ๊ฒ๋ค์ด๋๊น. "๋นจ๊ฐ ๋ถ์ด๋ ๋ฉ์ถฐ", "๋ญ๋ ๋ฌ์ง ๊ฐ๊น์ด์ ๊ฐ์ง ๋ง", "์ฑ์๋ฅผ ์ข ๋ ๋ง์ด ๋จน์ด์ผ์ง" ๊ฐ์ ์๊ฐ์ ๋์์ด ๋๊ธฐ๋ ํ๋ค. ๊ทธ๋ฐ ๊ฑฑ์ ์ ์์น์ด ๋์ด ์ค์ค๋ก์๊ฒ ๋ช
๋ น์ ๋ด๋ฆฌ๊ธฐ ์์ํ๋ค.
์์น๊ณผ ๋ช
๋ น์ ๋ฐ๋ผ ์ถ์ ์ค๊ณํ๋ ๊ฒ์ ์ต์ํด์ก๋ค๋ฉด ๊ทธ ์๊ฐ๋ค์ด ๋์์ด ๋์ง ์์ ๋ ์์์ฐจ๋ฆฌ์ง ๋ชปํ ์๋ ์๋ค. ์๊ฐ์ ๊ท๋ฅผ ๊ธฐ์ธ์ด๋ ๊ฒ์ ๋์ฒด๋ก ๋์์ด ๋๋ ๋งํผ ์ญ์ผ๋ก ์๋ฒฝ์ฃผ์์ ์ํด ๊ทธ ์ ์ด ์๋ฐํ ์
์ฉ๋ ์ ์๊ธฐ์ ๊ทธ๋ ๋ค.
#2-2 ์๋ฒฝ์ฃผ์์ ์์นใ๋ ผ๋ฆฌใ์ผ๊ด์ฑ

์๋ฒฝ์ฃผ์๋ ์์น์ ๊ทผ๊ฑฐ๋ฅผ (๋ฌด์์์) ์จ๊น์ผ๋ก์จ ์ฒ ์ฐฝ์ ๋ณด์ด์ง ์๋ ์ํ๋ก ์ ์งํ๊ณ ๋ ์๊ฒ ๋ชจ๋ฅด๊ฒ ๋น์ ์ ๊ธด์ฅ์ํจ๋ค.
๊ทธ ๊ทผ๊ฑฐ๊ฐ ์์ ์ ์์ ์ด๋ ์๊ตฌ์ ๊ดํ ๊ฒ์ด๋ผ๋ฉด ์งํค๊ณ ์ถ์ง ์์๋ ์งํฌ ๊ฒ์ด๋ค. ์๋ฅผ ๋ค์ด ์์ ๊ฑฐ๋ฅผ ํ ๋ ํฌ๋ฉง์ ์ฐ๋ ๊ฒ์ฒ๋ผ ๋ง์ด๋ค. ๊ทธ๋ฌ๋ ์๋ฒฝ์ฃผ์์ ์์น๋ค์ ์ฃผ๋ก ๋๋ ค์(์คํจ์ ๋ํ ๋๋ ค์, ์ฌ๋๋ค์ ์ค๋งํ๊ฒ ํ๋ ๊ฒ์ ๋ํ ๋๋ ค์)์ ๊ดํ ๊ฒ์ด๋ค.
์๋ฒฝ์ฃผ์ ์์น์ ๋ ๋ค๋ฅธ ๊ทผ๊ฑฐ๋ ๋ฐ๋ก ์์น์ ๋
ผ๋ฆฌ๋ฅผ ์ ๊ณตํ๋ ๊ฒ์ด๋ค. ๋
ผ๋ฆฌ๋ ๋
ผ๋ฆฌ์ ์ธ ๊ฒ์ฒ๋ผ ๋ณด์ด๊ธฐ๋ง ํ๋ฉด ๋๋ฉฐ, ์ค์ ๋ก ํฉ๋นํ ๋
ผ๋ฆฌ์ผ ํ์๋ ์๋ค. ๊ฐ๋ น "๋ด๊ฐ ๋ง๋ค์ด๋ด๋ ๊ฒ๋ค์ ์ ๋ถ ๋ค ํน์ถํด์ผ ํด. ์๋ํ๋ฉด ๋ ๊ทธ๋ฐ ์ฌ๋์ด๋๊น"๋ผ๋ ์์ด๋ค. ์ธ๊ฐ์ ๋ณธ๋ ์ผ๊ด์ฑ์ ์ข์ํ๊ธฐ์ ๋
ผ๋ฆฌ๋ก ์์น์ ๊ฐํํ๋ ๋ฐฉ์์ด ํตํ๋ค. ๋
ผ๋ฆฌ๋ฅผ ๋ฐํ์ผ๋ก ํ๋ํ๊ณ ์ถ์ด ํ๊ณ ๋ชจ์ ์๋ ์ด์ผ๊ธฐ๋ฅผ ์ข์ํ๋ค.
์ด๋ฆฐ ์์ ํน์ ํ ์ฌ๊ฑด์ผ๋ก ๊ฑฐ์ฌ๋ฌ ์ฌ๋ผ๊ฐ ํน์ ํ ์์น์ ๊ธฐ์์ ์ฐพ๋๋ค๊ฑฐ๋ ํ๋ ๊ฒ์ ์ฌ์ค์ ๋ถ๊ฐ๋ฅํ๋ค. ๊ทธ๋๋ง ์ฐ๋ฆฌ๊ฐ ํ ์ ์๋ ์ผ์ ์๊ฐ์ด๋ผ๋ ๊ฒ์ด ์ฑ์ฅ ๊ณผ์ , ๋์ ์๋ฏธ์ ํ๊ฒฝ(์ธ๊ฐ๊ด๊ณ๋ง, ์ฌํ์ ๊ด์ต ๋ฑ), ํ์ฌ ์ํฉ(TV๋ฅผ ๋ณธ๋ค๊ฑฐ๋, ๋ฐฐ๊ฐ ๊ณ ํ๋ค๊ฑฐ๋, ์ ์น๊ณผ ์ธ์ ๋ค๊ฑฐ๋)์ ์ฐ๋ฌผ์์ ์ธ์ ํ๋ ๊ฒ์ด๋ค. ์ด ๋ชจ๋ ์์ธ์ด ํฉ์ณ์ ธ์ ์ธ์ง์ ํผ๋์ ์ผ์ผํค๋ ์์ค์ ์ผ๊ด์ฑ์ ํฅํ ์๋ง์ ์๋ฐ๋๋ ์ ๋ณด์ ์กฐ๊ฐ๋ค์ ๋ฌด์ํ๋๋ก ๋ถ์ถ๊ธด๋ค. ์ํฉ์ ํจ์จ์ ์ผ๋ก ๋จ์ํํ๋ผ๋ ํฑ์๋ ์๊ตฌ๋ฅผ ํ๋ค. ์ธ์์ ์ง์ ์ ์ด์ผ๊ธฐ๋ก ์ ๋ฆฌ๋ ๋งํผ ๋จ์ํ์ง ์๋ค. ๋น์ ์ ๊ฒฝํ์ด ๋งํด์ค ๊ฒ์ด๋ค. ์ผ๊ด์ฑ์, ๋น์ ์ ์๋ง์ ๊ธฐ์ดํ ํ์์ ๋ถ๊ณผํ ๊ฒ์ด๋ผ๊ณ .
#2-3 ์๋ฒฝ์ฃผ์ ๊ฒ์์ ์ค์ฒด: ์ด์ผ๊ธฐ
๋น์ ์ ํ๋์ ์ง๋ฐฐํ๋ ์์น๋ค์ ์ธ์งํ์ง ๋ชปํ๋ฉด, ๊ทธ ์์น๋ค์ ๋ฐ๋ฅด๋ ๊ฒ์ด ์์ ์์ง๋ก ์ ํํ ๊ฒ์ด๋ผ ์ฐฉ๊ฐํ ์๋ ์๋ค. ์๋๋ ๋ด๊ฐ ์๋ฒฝ์ฃผ์ ๊ฒ์ ์์ ๊ฐํ์์์ ์ธ์งํ ์ ์๋ ์ง๋ฌธ๋ค์ด๋ค.
- ๋ฐ๋์ ๋ชจ๋ ์ํ์ ๋ง์ถ์ด์ผ๋ง ํ๋ค.
- ์์ง๋ ๊ทธ ๋ง์ ํ๊ฐ ๋ ์์ด์๋ ์ ๋๋ค.
- ์ด ๋ถ์๊ฐ์ ์์ ๋ฒ๋ ค์ผ๋ง ํ๋ค.
- ์ฌ๋ฐ๋ฅธ ๊ฒฐ์ ์ ๋ด๋ ค์ผ๋ง ํ๋ค.
- ์์์ด ์๊ฒจ์ผ๋ง ์ถ์ ๋ณํ๋ฅผ ์ด๋ฃฐ ์ ์๋ค.
- ์น๊ตฌ๋ค์ด ๋ด ๋ฌธ์์ ๋ต์ ํ์ง ์์์ ์ด์กฐํด์ง๋ฉด, ๊ทธ๊ฑด ๊ณง ๋ด๊ฐ ์ฐ์งํ๋ค๋ ๋ป์ด๋ค.
- ์ง๊ธ ์ด ์์ ์์ ์ง์ฅ์ ์ฎ๊ฒจ์๋ ์ ๋๋ค.
- ๋๋ ์ฌ๋์ ์ฌ๊ท๊ธฐ์๋ ๋๋ฌด ์์ ๊ฐ์ด ์๋ค.
์ด ๋๋ต๋ค์ ๋ํ ๊ทผ๊ฑฐ๋ ํ์ํ ๊ฒ์ด๋ค. ์ด์ ๋ฅผ ์ฐพ๊ธฐ๋ ๋ ์ฝ๋ค. ๋์ฒด๋ก '์๋ํ๋ฉด'์ด๋ผ๋ ๋ง๊ณผ ํจ๊ป ๋ํ๋๊ธฐ ๋๋ฌธ์ด๋ค. ์๋๋ ์ด์ ๋ฅผ ์ฐพ์ ์ ์๋ ์ง๋ฌธ๋ค์ด๋ค.
- ์๋ํ๋ฉด ์ฌ๋๋ค์๊ฒ ๋์ ๋ฅ๋ ฅ์ ์ฆ๋ช ํด์ผ ํ๋๊น
- ์๋ํ๋ฉด ์ฌ๋๋ค์ด ๋ด๊ฐ ๋ฉ์ฒญํ๋ค๊ณ ์๊ฐํ๋ ๊ฑด ์์น ์์ผ๋๊น
- ์๋ํ๋ฉด ์ฑ๊ณตํ๊ณ ์ถ์ผ๋๊น
- ์๋ํ๋ฉด ๋ถ๋ชจ๋์ด ๋๋ฅผ ์๋์ค๋ฌ์ํ๊ธธ ์ํ๋๊น
- ์๋ํ๋ฉด ๋๋ ์ด๊ฒ๋ณด๋ค๋ ๋์ ์ฌ๋์ด๋๊น
๊ทผ๊ฑฐ๋ #2-2์ ๋์๋์์ ๋ณด๋ฏ 2๊ฐ์ง ์์('๋๋ ค์' ํน์ '๋
ผ๋ฆฌ')์ ๋ค๋ค. ๋ ์ค์์ ๋ ์ํํ ๊ฒ์ ์ผ๊ด์ฑ์ด๋ผ๋ ์ด๋ฆ์ผ๋ก ๋์์์ด ํฉ๋ฆฌํ๋๋ '๋
ผ๋ฆฌ'๋ค. ๊ฐ๋ น ํ๋ ์ ํ
์ด์
์ ์ฌ์ฉํ ์ฌ๋ผ์ด๋์ ํ๋ฅผ ์๋ฒฝํ๊ฒ ์ ๋ ฌํ๋๋ผ ์๋ฒฝ 2์๊น์ง ๊นจ์ด ์๋ ์ฌ๋์๊ฒ ํ ์ ์๋ ์ง๋ฌธ๋ค์ ์๋์ ๊ฐ๋ค.
- ํ๋ฅผ ์๋ฒฝํ๊ฒ ์ ๋ ฌํ๋ ๊ฒ์ด ์ด๋ป๊ฒ ํ๋ก์์ ์ฆ๋ช ํ๋๊ฐ?
- ํ๋ก์์ ์ฆ๋ช ํ ๋ ํจ์จ์ ์ธ ๋ฐฉ๋ฒ์ ์๋๊ฐ?
- ์ ์ ํฌ๊ธฐํ๊ณ ํ๋ฅผ ์ ๋ ฌํ๋ ๊ฒ์ด ๊ณผ์ฐ ํ๋ก๊ฐ ๋๊ธฐ ์ํด์์ธ๊ฐ?
์ฐ๋ฆฌ๋ ์ค์ ๋ก ๋ฒ์ด์ง๋ ์ผ์ ์ผ๊ด์ฑ๋ณด๋ค๋ ์ผ๊ด์ฑ์ด ์๋ ๊ฒ ๊ฐ์ ๋๋์ ๋ ์ํ๋์ง๋ ๋ชจ๋ฅด๊ฒ ๋ค. ์ผ๊ด์ฑ์ ๋ํ ์ง์ฐฉ์ ์ด๋ค ์ผ์ ์ค์ ๋ก ๊ฒฝํํด ๋ณด๊ฑฐ๋ ๋ชฉํ๋ฅผ ํฅํด ์์ผ๋ก ๋์๊ฐ๋ ๋์ ๊ฒ๋ณด๊ธฐ์ ์ผ๊ด์ฑ ์๋ ์ด์ผ๊ธฐ์ ์์ฃผํ๊ฒ ๋ง๋ ๋ค. ๊ทธ๋ฆฌ๊ณ ์ผ๊ด์ฑ์๋ ๋๊ฐ๊ฐ ๋ฐ๋ฅธ๋ค.
#2-4 ๋ ผ๋ฆฌ vs ๊ธฐ๋ฅ

์ผ๊ด์ฑ์ ์ธ๊ฐ์ ๋
ผ๋ฆฌ์ ์ํด ๋ง๋ค์ด์ง๋๋ฐ, ์ด ๋
ผ๋ฆฌ๋ผ๋ ๊ฒ ์ผ๋ง๋ ํ๊ณํฌ์ฑ์ด์ธ์ง๋ฅผ ์์์ผ ํ๋ค. ๋ฌผ๋ฆฌ ๋ฒ์น๋ง์ ์ผ๊ด์ฑ์ด ์๋๋ฐ(์๋ฅผ ๋ค์ด ์ค๋ ฅ์ ์์ ์์ญ์์ ์ ์ฉ๋์ง ์๋๋ค), ์ฌ๋ ๋ง์์ ์์ญ์์ ์ผ๊ด์ฑ์ด๋ผ๋ ๊ฒ ์กด์ฌํ ๊ฒ ๊ฐ์๊ฐ? ๋ง์ฝ ๋
ผ๋ฆฌ๋ก ๋ง์์ ๋ฌธ์ ๋ฅผ ํด๊ฒฐํ ์ ์์๋ค๋ฉด ์ถ์ธ ๋ ๋๋ฐฉ์ฅ์น๋ฅผ ์ผ๋ ๊ฒ์ฒ๋ผ ํ๋๋ ํ๋ค์ด์ง ์๊ณ ๋ฌธ์ ๋ค์ ํด๊ฒฐํ ์ ์์์ ๊ฒ์ด๋ค. ๋ฐ๋ผ์ ๋
ผ๋ฆฌ๋ก๋ ์๋ฒฝ์ฃผ์๋ฅผ ์๋ํ ์ ์๋ค.
๊ฒ๋ค๊ฐ #2-3์ ํตํด ์๋ฒฝ์ฃผ์ ๊ฒ์์ ์ค์ฒด๊ฐ ๋๋ฌ๋๋ฉด, ์ถ์ ์ผ์ข
์ ์ง๊ณต์ํ๊ฐ ๋ฐ์ํ๋ค. ์ง๊ณต์ํ๋, ์ผ๊ด์ฑ(์ด๋ผ๋ ํ์)์ด ์ ๊ฑฐ๋ ํ์ค์ ์ธ์ง๋ฅผ ๋งํ๋ ๊ฒ์ด๋ค. ๋น์ ์ ์ด๋์ด์ฃผ๋ ๋๋ ฅ์ด ๊ฐ์๊ธฐ ์ฌ๋ผ์ง๋ค.
์ง๊ณต์ํ์ ๋น ์ง ๋น์ ์ ๋
ผ๋ฆฌ๋ฅผ ๋์ ํ ์ ์๋ ๊ฒ์ ๋ฐ๋ก ๊ธฐ๋ฅ์ด๋ค. ์ด๋ค ์๊ฐ์ด '์ค์ ๋ก ๋์์ด ๋๋์ง' ์ฌ๋ถ์ ์ง์คํ๊ณ ๊ทธ ์ ์ ๋ฐํ์ผ๋ก ์๊ฐ์ ๊ท๋ฅผ ๊ธฐ์ธ์ผ์ง ๊ฒฐ์ ํ๋ ๊ฒ์ด๋ค.
#2-5 ์๊ฐ์ ์ธ์ ํ๋ ๊ตด๋ณตํ์ง ์๊ธฐ
์๊ฐ ์์ฒด๋ ์๋ฌด๋ฐ ํ์ด ์๋ค. ์๊ฐ ์์ฒด์ ๋ณต์ข
ํ ๋ ๋น๋ก์ ์๊ฐ์๋ ํ์ด ์๊ธด๋ค. ์๊ฐ ์์ฒด๋ ์ฐ๋ฆฌ๊ฐ ํต์ ํ ์ ์์ผ๋, ์๊ฐ์ ๋ํ ๋ฐ์์ ํต์ ํ ์ ์๋ค. ์๋๋ ๋ฐ๋์งํ ๋ฐ์์ ๋จ๊ณ๋ค.
1๋จ๊ณ. ๋ฃ๊ธฐ
๋ ๊ทธ๋ฌ๋ฏ์ด, ๋จธ๋ฆฟ์์์ ์์น๋ค์ด ์ธ๋ฆฐ๋ค. ์ด๋ฅผ ๊ทธ์ ๋ฃ๋๋ค.
2๋จ๊ณ. ์ธ์ ํ๊ธฐ
์๊ฐ ์์ฒด๋ฅผ ๋ถ์ ํ์ง ๋ง๋ผ. ์๊ฐ์ ์ธ์ด๋ฅ๋ ฅ ๋๋ถ์ ์์๋ค์ ์ ์๋ ๋จ์ด๋ก ์ฎ์ธ ์๋ฆฌ์ผ ๋ฟ์ด๋ค. ๊ทธ๋ฆฌ๊ณ ๊ทธ ์๊ฐ์ด ๋น์ ์ ์ผ๋ง๋ ๊ฐํ ํก์ธ๋ ฅ์ผ๋ก ๋์ด๋น๊ธฐ๊ณ ์๋์ง ๋๊ปด๋ผ. ์ง์งํ๊ฒ ๋ฐ์๋ค์ด๋ผ๋ ๊ฒ ์๋๋ค. ์๋ฒฝ์ฃผ์์ ์๊ฐ์ ์ง์งํ๊ฒ ๋ํ๋ ๊ฒ์, ๋ง์น ์ ์น์ ๊ฒฌํด๊ฐ ์๋ฒฝํ๊ฒ ์ ๋ฐ๋์ธ๋ฐ ์์ ์ ์๊ฒฌ์ ์ ๋๋ก ๊ตฝํ ์๊ฐ๋ ์๋ ์ฌ๋์ ์ค๋ํ๋ ๋
ผ์๊ณผ ๋น์ทํ๋ค.
3๋จ๊ณ. ๊ด์ฐฐํ๊ธฐ
์๊ฐ์ ๋์์์ด ์์จ์ ์ผ๋ก ์์ง์ด๋ ํ๋์ผ๋ก ๋ฐ๋ผ๋ณด๋ผ. ์๋๊ฐ ์๋ฌด๋ฆฌ ์๋ํ ์๋ฆฌ๋ฅผ ๋ด๊ฑฐ๋ ํฅ๋ถํ ์ํ์ฌ๋ ์ฌ์ ํ ๋ค๋คํ๊ฒ, ์ฌ์ง์ด ํธ๊ธฐ์ฌ ์ด๋ฆฐ ์์ ์ผ๋ก ์๋๋ฅผ ์ง์ผ๋ณธ๋ค. ๋ง์น ๋ด๊ฐ ์ข์ํ๋ ํ์ด ๋ฐ์ง ์๋ ์คํฌ์ธ ๊ฒฝ๊ธฐ๋ฅผ ๊ด์ ํ๋ ๊ฒ๊ณผ ๊ฐ๋ค.
4๋จ๊ณ. ๊ณ ๋ คํ๊ธฐ
์๊ฐ์ด ํ๋ ๋ง๋ค์ ์ค์ ํ๋์ผ๋ก ์ฎ๊ธธ์ง ๊ณ ๋ ค๋ ํด๋ณด๋ผ. ์๊ฐ์ ๊ณ ๋ ค ๋์์ผ๋ก์ ๋ฐ๋ผ๋ณด๋ฉด, ์๊ฐ์ ๋ช
๋ น์ ์๋ฌด๊ฐ ์๋๋ผ๋ ์ ์ ๊ฐ ์๋ํ๋๊ธฐ ๋๋ฌธ์ด๋ค. ์๊ฐ๋ค์ ๋น์ ์ ์ถ์ ์ ๋๋ก ์์ง๋ ๋ชปํ๋ฉด์ ์กฐ์ธํ๋ ค ๋๋ ์๋ชจ์ ๊ฐ๋ค. ๋ฐ๋ฅผ ์ด์ ๋ ์์ผ๋ฉฐ, ๋ฌด์กฐ๊ฑด ๋ฐ๋๋ก ํ ํ์ ๋ํ ์๋ค.
์๊ฐ์ ๊ด์ฐฐใ๊ณ ๋ คํด์ผ ํ๋ ๋ ๋ค๋ฅธ ์ด์ ๋, ๋ณธ์ธ์ ๋ฌด์์์ด ๋ณด๋ด๋ ์ ๋ณด๋ฅผ ์ธ์ํด ์์ฌ๊ฒฐ์ ์ ๋์์ ๋ฐ์ ์ ์๊ธฐ ๋๋ฌธ์ด๋ค. ์๊ฐ์ด ๋ง๋ค์ด์ง๋ ์ฌ๊ณ ๊ณผ์ ๊น์ง ๊ด์ฐฐํ๋ผ. ๊ทธ๋ฆฌ๊ณ ์๊ฐ์ด ๋น์ ์๊ฒ ํ๋ ๋ง ์์ฒด๊ฐ ์๋๋ผ, ์๊ฐ์ด ๋น์ ์๊ฒ '๋งํ๋ ค๋' ๊ฒ๋ค์ด ๋ฌด์์ธ์ง ๊ณ ๋ คํ๋ผ.
#2-6 ์๊ฐ์ ๊ตด๋ณตํ๋ ๊ธฐํ๋น์ฉ
์๊ฐ์ด ํ๋ ๋ง์ ๋ฌด์กฐ๊ฑด ๋ฃ๊ณ ๋ฐ๋ฅด๋ ๋์ ๋ค์ํ ๋์ฒ ๋ฐฉ์์ ์ฐ์ตํ๋ค ๋ณด๋ฉด ์ ํ์ ํญ์ด ๋์ด์ง๋ค. ๋น์ ์ด ์ํ ๋ ์ธ์ ๋ ์๊ฐ์ ์์ปค์ค์์ ๋น ์ ธ๋์ฌ ์๋ง ์๋ค๋ฉด, ํน์ ๋ค์ด๋ด์ผ ๋ณ๋ก ๋์์ด ๋์ง ์๋ ์ผ๋ค๋ก๋ถํฐ ์ฝ๊ฒ ์์ ์ ๋ถ๋ฆฌ ํด๋ผ ์๋ง ์๋ค๋ฉด ์ถ์ด ์ผ๋ง๋ ์์ํด์ง๊ฒ ๋๊ฐ? ๊ทธ ์๊ฐ๊ณผ ๋
ธ๋ ฅ์ผ๋ก ๋ฌด์ผ ํ ์ ์์์ง ์๊ฐํด ๋ณด๋ผ. ์์น์ ๋ฐ๋ฅด๊ณ , ๋
ผ์ํ๊ณ , ๋
ผ๋ฆฌ๋ก ์ค๋ํ๊ณ , ์ ๋นํํ๊ณ , ํฉ๋ฆฌํํ๊ณ , ์
์ฆํ๊ณ , ๋ถ์ ํ๊ณ , ์ฌํ์ธํ๊ณ , ๊ตด๋ณตํด์ผ ํ๋ ์ง๋ ์๊ฐ์ ๋์๋ณด์๋ผ. ๊ทธ ๋ชจ๋ ๊ฒ์ ๋ฌด๊ฒ๋ฅผ ๊ฐ๋ ํด ๋ณด์๋ผ.
์ด์ ๊ทธ ๋ฌด๊ฒ๋ฅผ ๋ด๋ ค๋๋ ์์ ์ ์์ํด ๋ณด๋ผ. ๊ทธ ํ๊ฐ๋ถํจ์ ์๋ฏธํด ๋ณด์. ์ด์ ๋น์ ์ ๋ฌด์ผ ํ ๊ฒ์ธ๊ฐ? ์๋์ง๋ฅผ ์์๋ถ์ ๋ค๋ฅธ ํ๋๋ค์ ๋
ธํธ์ ์ ์ด๋ณด์๋ผ. ๋น์ ์ด ์ง์ ์ผ๋ก ์ํ๋ ํ๋๋ค์ ์ ์ด๋ผ. ์ด๋ค ๊ธฐํ์ ๋ฌธ์ด ์ด๋ฆฌ๋์ง ์ง์ผ๋ณด์๋ผ.
#3 ๋์ ์๊ฐ
#3-1 '๋ ผ๋ฆฌ'์ ๊ถ์ ๋จ์ด๋จ๋ฆฌ๊ธฐ
๋ด๋ฉด์ ๋ชฉ์๋ฆฌ
์ฐ๋ฆฌ ๋ด๋ฉด์ ์๋ฒฝ์ฃผ์๋ ๋ชฉ์๋ฆฌ๋ฅผ ๊ฐ์ง๊ณ ์๋ค. ๋ณธ ๊ฒ์๊ธ์์ ๊ทธ ๋ชฉ์๋ฆฌ๋ฅผ '๋
ผ๋ฆฌ'๋ผ๊ณ ํํํ๋ค. ๊ทธ๋ฆฌ๊ณ ๋ชฉ์๋ฆฌ์๋ ๊ถ์๊ฐ ์๋ค. #2-2์์ ๋ณด๋ฏ, ๊ทธ ๊ถ์๋ ์ธ๋ถ๋ก๋ถํฐ ์ฃผ์
๋ ๊ฒ์ด๋ค. ๊ทธ๋ผ์๋ ์ค๋ ๊ธฐ๊ฐ ์์ฑ(?)๋์ด ๋ ์ด์ ๋ฐ๋ฅด์ง ์๊ณ ๋ ๋ฐฐ๊ธธ ์ ์๊ฒ ๋์๋ค. ์๋, ๋ฐ๋ฅด๋ ๊ฒ์ ๋์ด ์ด์ ์ค์ค๋ก ๊ทธ ๋ชฉ์๋ฆฌ์ ๋๋ณ์๋ผ๊ณ ์ฌ๊ธด๋ค. ์ฐ๋ฆฌ๋ ๋ฅ๋์ ์ผ๋ก ์ค์ค๋ก๋ฅผ ๋ชฐ์์ธ์ด๋ค. ๋ชฉ์๋ฆฌ๋ ์ด๋ ์๊ฐ๋ถํฐ ์ฐ๋ฆฌ ์์ ์ ๊ฒ์ด ๋์๋ค.
๋ชฉ์๋ฆฌ์ ๊ถ์ 1
#2-5์์๋ ์ด ๋ชฉ์๋ฆฌ์ ๋์ํ๋ ๋ฐฉ๋ฒ์ ์๊ฐํ๊ณ ์๋ค. '๋ฉ์์ง'์ ๋์ํ๋ ๋ฐฉ๋ฒ์ด๋ค. ๋ด๊ฐ ์๊ฐํด ๋ธ ๋ฐฉ๋ฒ๋ ์๊ฐํ๊ฒ ๋ค. '๋ฉ์ ์ '์ ๋์ํ๋ ๋ฐฉ๋ฒ์ด๋ค. ๊ณผ์ ํ๊ฐ๋ '๋ด๋ฉด์ ๋ชฉ์๋ฆฌ'์ ๋ฌด๊ฒ๊ฐ์ ๋์ด๋ด๋ ๋ฐฉ๋ฒ์ด๋ค. ๊ทธ๊ฒ์ ์ฐ๋ฆฌ ๋ง์์ ํธํฅ์ ์ธ์ํ๋ ๊ฒ์ผ๋ก ์์ํ๋ค. ๋ง์ฝ ์ฐ๋ฆฌ ๋ง์์ด๋ ๊ฒ์ด ์ผ๋ง๋ ์๊ธฐ์ค์ฌ์ ์ผ๋ก ํธํฅ๋์ด ์๋์ง๋ฅผ ์ค์๊ฐ์ผ๋ก ๋ชฉ๊ฒฉํ๋ค๋ฉด, ๊ทธ ๋ชฉ์๋ฆฌ์ ์ค๋๋ ฅ์ด ๋จ์ด์ง ๊ฒ์ด๋ค. ์ฆ, '๋ด๋ฉด์ ๋ชฉ์๋ฆฌ'์ ๊ถ์๊ฐ ๋จ์ด์ง ๊ฒ์ด๋ค.
๋ด๋ก๋จ๋ถ: ๊ฐ์ฅ ์ผ์์ ์ธ ํธํฅ
์ฐ๋ฆฌ์ ๊ฐ์ฅ ์ผ์์ ์ธ ํธํฅ์ด ๋ญ๊น? ๋๋ '๋ด๋ก๋จ๋ถ'์ด๋ผ๊ณ ์๊ฐํ๋ค. '๋ด๋ก๋จ๋ถ'์ ํ์ด ์ค๋ช
ํ๋ฉด, ๋๋ ๋ณต์กํ๊ฒ ์ฐฉํ ์ฌ๋(ํน์ ํผํด์)์ด์ง๋ง, ์๋๋ฐฉ์ ๋จ์ํ๊ฒ ๋์ ์ฌ๋(ํน์ ๊ฐํด์)๋ค. ๊ฐ๋ น, ์ค๋งํธํฐ์ ๋ฉ์ ์ ๋ก ๋ํ๋ฅผ ์ฃผ๊ณ ๋ฐ๋ ์ํฉ์ ๋ ์ฌ๋ ค๋ณด์. ๊ทธ๋ฌ๋ค๊ฐ ์๋๊ฐ ๋ด ๋ฉ์์ง๋ฅผ ์ฝ๊ณ ๋, ํ์ฐธ ๋์ ๋ต์ฅํ์ง ์์๋ค. ์ด๋ ์ฐ๋ฆฌ๋ ์ด๋ค ์๊ฐ์ ํ๋๊ฐ? "๊ณ ์๋ก ๋ต์ฅ์ ํ์ง ์๋ ๊ฑด๊ฐ?", "์ดํดํ ์๊ฐ ์๋ค." ๋ฑ ์๋์ ํ๋์ ๋์ ์ชฝ์ผ๋ก ๋จ์ํํด ์๊ฐํ๋ค. ๋ฐ๋๋ก ๋ด๊ฐ ์๋์ ๋ฉ์์ง์ ๋ตํ์ง ์์๋ค๋ฉด ๋์๋กญ์ง ์๊ฒ ์ฌ๊ธด๋ค. "๋ต์ ํ๋ ค๋๋ฐ ์์๋ฆฌ ์ฌ๋์ด ๋ง์ ๊ฑธ์ด์", "๋ฐ์๊ฒ ์
๋ฌด ์ค์ด๋ผ์", "๋ฌด์จ ๋ง์ ํ ์ง ๋ ์ค๋ฅด์ง ์์์" ๋ฑ๋ฑ ๋ณต์กํ ๋ง์ ๋ถ์ฌ์ ์ด๋ป๊ฒ๋ ์ข์ ์ชฝ์ผ๋ก ํฉ๋ฆฌํํ๋ค.
๋ด๋ก๋จ๋ถ ์์์ํค๊ธฐ
๊ทธ ํธํฅ์ ์ธ ์๊ฐ์ด ์ ๋ง๋ก ์ฌ์ค์ผ ์๋ ์๋ค. ์๋๋ฐฉ์ด ์ ๋ง๋ก ์ด๋ค ๋ฉด์์ '๋์' ์ฌ๋์ผ ์๋ ์๋ค๋ ๋ง์ด๋ค. ํ์ง๋ง ํธํฅ์ ๋
ผํจ์ ์์ด ์ค์ํ ๊ฒ์ ๊ทธ ์ฌ๋์ด ์ง์ง๋ก ๋์ ์ฌ๋์ธ์ง ์๋์ง๊ฐ ์๋๋ค (๊ทธ๊ฒ์ ์ด์ฑ์ด ํ ์ผ์ด๋ค). ์ ๋ง๋ก ์ค์ํ ๊ฒ์, 'ํธ์์ ๋ฌด๊ฒ์ค์ฌ'์ด ์ผ๋ง๋ ์์ ์ชฝ์ผ๋ก ์ ๋ ค์๋์ง๋ค. ์ด '์ ๋ฆฐ ๋ฌด๊ฒ์ค์ฌ'์ ์ ์ํํ๊ธฐ ์ํด์ ๋ฌด๊ฒ์ค์ฌ์ ์๋ ์ชฝ์ผ๋ก ๋ฐ์ด ์์์์ผ์ผ ํ๋ค. ์ต์ง๋ก๋ผ๋ ๋๋ฅผ ๋จ์ํ๊ฒ ๋์ ์ฌ๋(๊ฐํด์)์ผ๋ก, ์๋๋ฐฉ์ ๋ณต์กํ๊ฒ ์ฐฉํ ์ฌ๋(ํผํด์)์ด๋ผ๊ณ ์๊ฐํด ๋ณด์. ํธํฅ์ด ์์๋ ๊ฒ์ด๋ค. ๊ณง์ด์ด ๋ด๊ฐ ์ผ๋ง๋ ๊ทผ์์์ ์ผ๋ก ์๊ฐํ๋์ง์ ๋ํด ๋ฏผ๋งํด์ง ๊ฒ์ด๋ค.
๋ชฉ์๋ฆฌ์ ๊ถ์ 2
์๋ฒฝ์ฃผ์๋ ์ฐ๋ฆฌ ์์ ์ ํจ๋ฐฐ์๋ก ๋ชฐ์์ธ์ฐ๋ ๋ด๋ฉด์ ํธํฅ์ด๊ณ , ๋ด๋ก๋จ๋ถ์ ์๋๋ฐฉ์ ๊ฐํด์๋ก ๋ชฐ์์ธ์ฐ๋ ๋ด๋ฉด์ ํธํฅ์ด๋ค. ํธํฅ์ ๋ฐฉํฅ์ ์๋ก ๋ฐ๋์ง๋ง ์ฐ๋ฆฌ์ ์ด์ฑ์ ํ๋จ๋ ฅ์ ํ๋ฆฌ๊ฒ ๋ง๋๋ ํจ๊ณผ๋, ๊ทธ ์ฃผ์ฒด(์ฐ๋ฆฌ ์์ )๋ ๋์ผํ๋ค. ๋ด๋ก๋จ๋ถ์ ์ธ์ํจ์ผ๋ก์จ '๋ด๋ฉด์ ๋ชฉ์๋ฆฌ'์ ๊ถ์๋ฅผ ๋จ์ด๋จ๋ ค๋ผ.
๋ด๋ก๋จ๋ถ๊ณผ ์๊ธฐ์
๊ทธ๋ ๋ค๊ณ ๋ด๋ก๋จ๋ถ ์์ฒด๋ฅผ ๋์๊ฒ ์๊ฐํ์ง ๋ง์. ์ด๋ฐ ํธํฅ์ด ์๊ธฐ์ ์ฐ๋ฆฌ๋ "๋๋ฅผ ๋์ด๊ธฐ์ ์ฌ๋ํ๋ค."๊ณ ํ๋ ๊ฒ ์๋๊ฒ ๋๊ฐ? ์ด์ฐจํผ (์ผ์์ ์ธ ์์๋ ์ํฌ ์ ์์์ง์ธ์ ) ๋ฒ๋ฆฌ๋ ๊ฒ์ ์ ์ด์ ๋ถ๊ฐ๋ฅํ๋ค. ๋จ์ธํ๊ฑด๋, ์ด ๊ธ์ ์ฝ๋ ๋น์ ์ '๋ด๋ก๋จ๋ถ์ ๋ํด ์ญ์ง์ฌ์ง๋ก ์๊ฐํ ์ ์๋ ์์ '์ ๋ฌด์์์ ์ผ๋ก ์ทจํด์์ ๊ฒ์ด๋ค (์ฐธ๊ณ ๋ก ๋๋ ํ์ฌ ์ด๋ฐ ๋ธ๋ก๊ทธ ๊ธ์ ํตํด์ ๋จ๋ค์๊ฒ ์ข์ ์ ๋ต์ ์๋ ค์ค๋ค๋ ์์ ์๊ฒ ์ทจํด์๋ค). ์ค์ค๋ก๋ฅผ ์ข์ํ๋ ๊ฑด, ์ด๋ค ํธํฅ๋ ์๋๋ค.
์ค์ฉ ์งํค๊ธฐ
์ด ๋ฐฉ๋ฒ์ ๊ณผ๋ํ๊ฒ ์ฌ์ฉํ๋ค๋ฉด ๋ ๋ค๋ฅธ ํธํฅ(๋ด๋ถ๋จ๋ก?)์ด ๋๊ณ ๋ง ๊ฒ์ด๋ค. ์๋ ์๋ ํธํฅ๋ง ์ ๊ฑฐํ๋ฉด ๊ทธ๊ฑธ๋ก ๋์ด๋ค. ๊ทธ ํ์ ๋จ์ ๊ฒ์ ์ด์ฑ์ ์ฐจ๋ถํ ์ ํ์ด๋ค.
TMI
๊ณผ๊ฑฐ-ํ์ฌ-๋ฏธ๋, 3๋ช
์ '๋'
'๋๋ ๋ณต์กํ๊ฒ ์ฐฉํ ์ฌ๋(ํน์ ํผํด์)์ด์ง๋ง, ์๋๋ฐฉ์ ๋จ์ํ๊ฒ ๋์ ์ฌ๋(ํน์ ๊ฐํด์)'์ ์ฃผ์ด๋ฅผ ์ด๋ ๊ฒ ๋ฐ๊ฟ ์๋ ์๋ค. 'ํ์ฌ์ ๋๋ ๋ณต์กํ๊ฒ ์ฐฉํ ์ฌ๋(ํน์ ํผํด์)์ด์ง๋ง, ๊ณผ๊ฑฐใ๋ฏธ๋์ ๋๋ ๋จ์ํ๊ฒ ๋์ ์ฌ๋(ํน์ ๊ฐํด์)'.
๊ณผ๊ฑฐ
๋จผ์ ๊ณผ๊ฑฐ์ ๋ํด ๋งํด๋ณด์. ๊ณผ๊ฑฐ๋ ์ด๋ฏธ ๊ฒฐ์ ๋ ์ฌ์ค์ด๋ค. ํ์ฌ์ ์ฐ๋ฆฌ๊ฐ ํ ์ ์๋ ๊ฒ์ ๊ฒฐ๊ณผ์ ๋ํ ํ๊ฐ, ๋ฟ๋ปํจ์ด๋ ํํ๋ฟ์ด๋ค. ์ฐ๋ฆฌ๋ ์ข
์ข
๊ณผ๊ฑฐ์ ์์ ์ '๋จ์ํ๊ฒ ๋์ ์ฌ๋'์ผ๋ก ๋ง๋ ๋ค. ๊ทธ๋ ์ด๋ ๊ฒ ํ๋ํ๋๋ผ๋ฉด, ๋ฏธ๋ฆฌ๋ฏธ๋ฆฌ ๋ฌด์ธ๊ฐ๋ฅผ ํด๋์๋๋ผ๋ฉดโฏ. ๊ทธ๊ฑธ ์ ํ ๊ณผ๊ฑฐ์ ๋ ์์ ์ ๊ฒ์๋ฌํฐ์ง ๋์ด์ผ. ๊ทธ๋์ ์ํฉ์ด๋ ์ฌ์ ์ ์ ํํ๊ฒ ๊ธฐ์ต๋ ๋ชป ํ๋ฉด์, ๋ง์ฐํ๊ฒ ๊ฒ์ผ๋ฅธ ์ฌ๋์ด ๋์ด๋ฒ๋ฆฐ๋ค (์ฌ์ง์ด ๊ทธ ๊ธฐ์ต์ด๋ผ๋ ๊ฒ๋ ํ์ฌ์งํํ์ผ๋ก ์ฆ๋ฐํ๋ ์ค์ด๋ค).
ํ์ฌ
ํ์ฌ์ ๋์ ๋ํด ๋งํด๋ณธ๋ค. ๋ด๊ฐ ์ง๊ธ (์์ฐ์ ์ธ) ์ด๋ค ์ผ์ ํ์ง ์๋ ์ด์ ๋ ๋ญ๊น. ๊ทธ ์ด์ ๊ฐ, ๊ณผ๊ฑฐ์ ๋ ์์ ์ ์ชผ์๋๋ ๊ทธ ๋
ผ๋ฆฌ์ ๋๊ฐ๋? ์๋ ๊ฒ์ด๋ค. ๋ค๋ฅธ ์ฝ์์ด ์์ด์, ์ก์ฒด์ ํผ๋ก๊ฐ์ด ๋๋ฌด ์ฌํด์, ์นํ ์น๊ตฌ์ ์ค๋๋ง์ ๋ง๋์โฏ. ๋ฑ๋ฑ ๋ณต์กํ ์ํฉ์ด๋ ์ฌ์ ์ด ๋ค์ํจ, ํ์ฌ์ ๋๋ '๋ณต์กํ๊ฒ ์ฐฉํ ์ฌ๋'์ด๋ค.
๋ฏธ๋
๋ฏธ๋์ ๋๋? ์ง๊ธ์ ๋ด๊ฐ ํ๊ธฐ ์ซ์ ๊ฑด ๋ฏธ๋์ ๋๋ ํ๊ธฐ ์ซ๋ค. ํ์ฌ ํ๊ธฐ ์ซ์ ์ผ์ ๋ฏธ๋ฃจ๋ ๊ฒ ๋ํ ๋ฏธ๋์ ๋๋ฅผ ์ ์ฌ์ ์ธ '๋จ์ํ๊ฒ ๋์ ์ฌ๋'์ผ๋ก ๋ง๋๋ ํ์๋ค. ์ซ์ ์
๋ฌด๋ฅผ ๋ชฐ์๋ฐ์ผ๋ฉด ์์ง์ ๊ท ์ด์ด ๋ ์ ๋ฐ์ ์๊ธฐ ๋๋ฌธ์ด๋ค. ์ด ๊ท ์ด์ ๋ฏธ๋๊ฐ ํ์ฌ๊ฐ ๋ ์ ๋์ ์๊ฐ์ด ์ง๋ ๋์ค์ '๋ณต์กํ๊ฒ ์ฐฉํ ์ฌ๋'์ ์๋ฆฌ๋ฐ์ด๋ก ์ฐ์ด๊ฒ ๋ ๊ฒ์ด๋ค.
ํ์ฌ: ํ์ ๊ฐ์ง๊ณ ์๋ '๋'
๊ณผ๊ฑฐ์ ๋ฏธ๋์ ๋๋ฅผ '๋จ์ํ ๊ฐํด์'๋ก ๋ง๋ค์ง ๋ง๋ผ. ๊ทธ๋ฆฌ๊ณ , ํ์ฌ์ ๋๋ฅผ '๋ณต์กํ ํผํด์'๋ก ์๊ฐ ๋ง๋ผ. ์คํ๋ ค ํ์ ๊ฐ์ง ๊ฒ์ ์ค์ง ํ์ฌ์ ๋๋ฟ์ด๋ค. ๊ณผ๊ฑฐ-ํ์ฌ-๋ฏธ๋๋ผ๋ 3๋ช
์ '๋'์ ๊ด๊ณ์์ ๋ด๋ก๋จ๋ถ์ด ๋ฐ์ํด๋ฒ๋ฆฌ๋ฉด, ์ธ์์ด๋ผ๋ ํญํด๋ฅผ ํ ์ ์๋ ์์ ์ ์ค์ง ํ์ฌ๋ฟ์ด๋ผ๋, ์ธ์์์ ๊ฐ์ฅ ๋น์ฐํ ์ฌ์ค ์ค ํ๋๊ฐ ๋ฌด์๋๊ณ ๋ง๋ค. ์ฌ๊ธฐ์์๋ ํธํฅ์ ๋ฌด๊ฒ์ค์ฌ์ ์์์ํค๋ฉด ๋ฒ์ด๋์ฌ ์ ์๋ค. ๋ฌด์ธ๊ฐ๋ฅผ ๋ฐ๊ฟ ํ์ ๊ฐ์ง ๊ฒ์ ์ค์ง ํ์ฌ์ ๋๋ฟ์ด๋ค.
ํธ๋ฆญ
๋ฏธ๋์ ๋์๊ฒ '์ซ์' ์
๋ฌด๋ฅผ ๋ ๋๊ธฐ์ง ์์ ์ ์๋ ํธ๋ฆญ ํ๋๊ฐ ์๋ค. ๋ฐ๋ก ์
๋ฌด๋ฅผ ์ง์ฌ์ผ๋ก ์ฆ๊ธฐ๋ ๊ฒ์ด๋ค. ๊ทธ๋ฐ ์
๋ฌด๋ผ๋ฉด ์ง๊ธ ํ๋ ๋์ค์ ํ๋ ๊ธฐ์ ํ
๋. ์ฑ
'์ธ์ด๋
ธ์ ๊ฐ๋ฅด์นจ'์์๋ ์
๋ฌด ๋ฅ๋ฅ ํฅ์์ ์ํด์ ์ผ์ ์ง์ฌ์ผ๋ก ์ฆ๊ฒจ์ผ ํ๋ค๊ณ ๋์ ์๋ค. ์ด๊ฑด ์๊ธฐ ์์๋ก ์คํ๋ ์ ์๋ ๋ด์ฉ์ด ์๋๋ค. ์ง์ค๋ก ๋ด๊ฐ ์ฆ๊ธธ ์ ์๋ ๋ชจ๋ ๋ฐฉ๋ฒ์ ์ด๋์ํ์ฌ ์ด๋ป๊ฒ๋ ๊ทธ๋ ๊ฒ ๋ง๋ค์ด์ผ ํ๋ค.